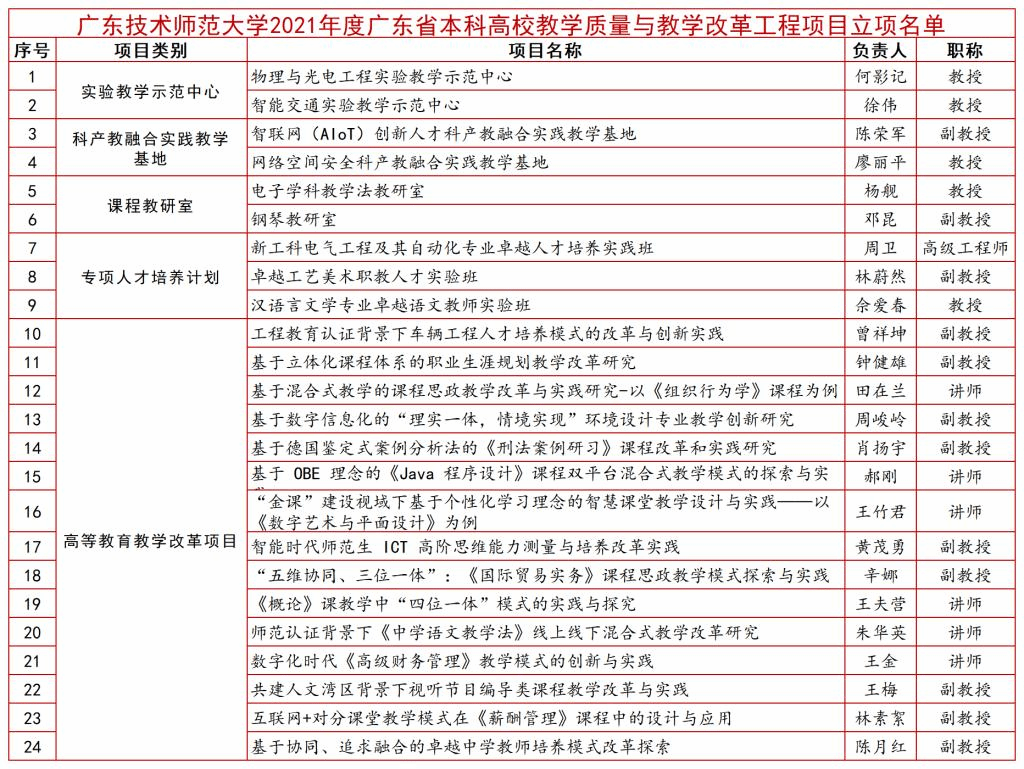
近日,广东省教育厅下发《关于公布2021年广东省本科高校教学质量与教学改革工程建设项目立项名单的通知》(粤高教函〔2021〕29号),我校共有24个项目获得立项。其中,实验教学示范中心2项、科产教融合实践教学基地2项、课程教研室2项、专项人才培养计划2项、高等教育教学改革项目15项。

在本次省级教学质量与教学改革工程项目申报过程中,各项目负责人和团队付出了大量心血,教务处给予了全程指导和服务,项目申报工作取得了优异成绩。
广东省教学质量与教学改革工程项目、高等教育教学改革项目建设工作是全面落实新时代全国高等学校本科教学工作会议精神的重要举措。通过项目建设,引导广大教师聚焦人才培养突出问题,主动开展教学改革研究与实践,积累教学经验,形成教学成果,提升人才培养质量。教务处也将继续进一步加强对教学质量与教学改革工程项目的管理、指导和建设工作,对近年来建设的校级、省级和国家级项目进行全面梳理,给予政策支持,发挥好教学质量与教学改革工程建设项目立项在学校本科教育教学改革中的带动示范作用。
作者:赵建云 编辑:伍瑛 审核:韩柏光